Fantasy Realm

Description:

In this project, I worked as a producer and sound designer in a team of 5. I provided references for our art style and helped model some 3D models in addition to writing two background music and creating sound effects. This is a VR experience where a person who is tired of working has been pulled into a fantastical realm. After exploring the new world, it is now up to the user to determine whether or not to lure the next person.

Platform: Oculus Quest2

Role: Producer, Music Composer, Sound Designer, Voice Over,

The Last Prodigy

Description:

This is a VR game called the Last Prodigy. I worked as a sound designer to compose the background music, create sound effects, and participate in conducting gameplay design and level design. Pass the final exam to become the next master of the mountain! Retrieve your mastery in kung-fu by matching poses from each past kung-fu master. The Last Prodigy is a rhythm game where players must match each upcoming Kung fu gesture.

Platform: Oculus Pro

Role: Music Composer, Sound Designer, Voice Over

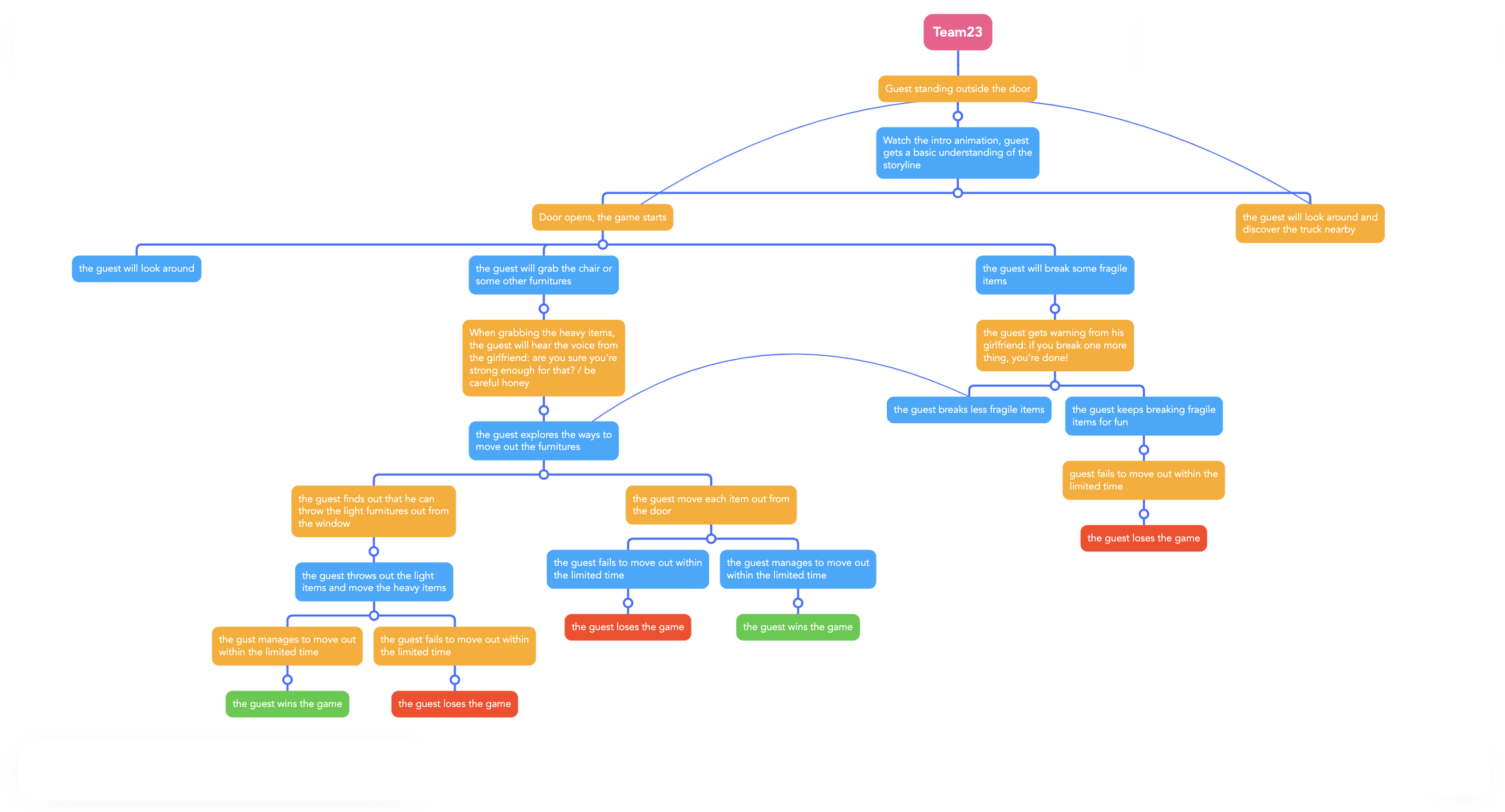
MOVING

Description:

This is an AR game called Don't Break the Plates! The user will need to help his girlfriend move without breaking too many things.

Platform: Oculus Quest2

Role: Producer, Music composer, Sound Designer, Voice Over

Experience Flowchart

Metal Con-duck-tor

Description:

This is a rhythm game that uses Tobii Eye Tracker. The user has to look at a specific bird when the dot shows a corresponding color so that the birds can sing their choir with the rock music in the back.

Platform: Tobii Eye Tracker

Role: Co-Producer, Music Composer, Voice Over

Previous
Previous

Interactive Live Performance

Next
Next

3D Art